交通違規檢舉教學 - 常見違規

2022-04-30 法規修正

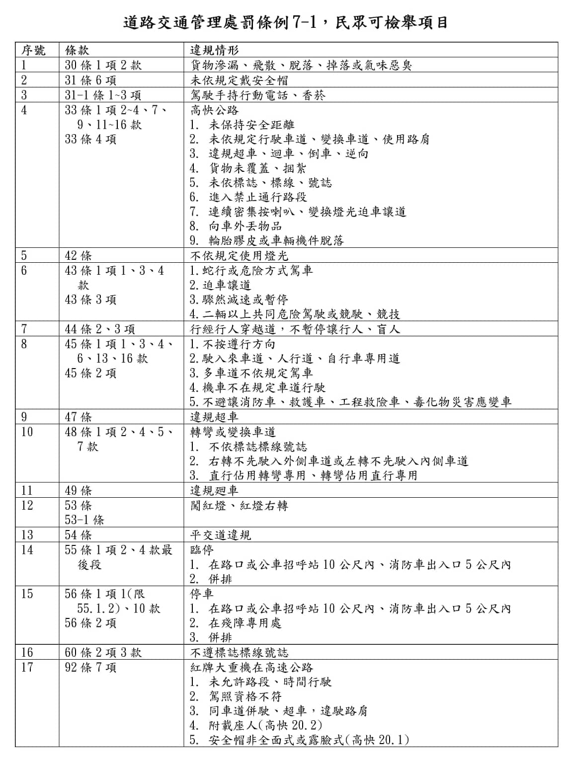
行政院公布於 2022-04-30 起實施僅限 46 項民眾可檢舉項目

請先確認欲檢舉的違規項目為表列之一

再送交案件

若不在表列項目內的違規

仍可以撥打 110 或傳送免費報案簡訊的方式

請警方到場處理

違規停車類

最大宗的肯定就是到處可見的違規停車

基本的要點就是一定要拍到車定點不動的行為及其所在的位置

像紅線停車就得要拍到車壓在紅線處

拍攝影片的話可以從遠至近拍攝

照片可以車輛前後各拍一張即可

若只有一張照片是無法說明該車輛是靜止不動的喔!

紅線處停車

這個是全天不得臨時停車,意即是連 1 秒都不能停

兩個重點

  • 要拍到車輛確實在紅線、黃網處
  • 拍攝不需要等超過 3 分鐘,因為連 1 秒都不能停了

還有即使停在線外

只要算是道路範圍的也都是禁止停車

另外需注意目前已限縮至路口 10 公尺內的違規才可送交檢舉

黃線處停車

常聽說檢舉停車要拍到超過 3 分鐘的就是這個

建議要拍到停車超過 3 分鐘

檢舉會比較容易過件

併排停車

原則就是車跟車併排著停

但其實併排在停車格也是可以檢舉的

人行道違停

違規車輛如果是機車的話就相對簡單

因為只要一張照片拍到車上沒人就行了

updatedupdated2025-06-232025-06-23